2025MBA報考測評申請中......

說明:您只需填寫姓名和電話即可免費預約!也可以通過撥打熱線免費預約
我們的工作人員會在最短時間內給予您活動安排回復。

導讀:2018年5月11日,中央財經大學2019年工商管理專業MBA項目MBA提前面試項目啟動了,以下是相關內容:

中央財經大學MBA項目致力于培養具備全球視野和創新能力,擁有金融財務優勢,積極承擔社會責任的領導者。中央財經大學MBA是國內最具競爭力和影響力的MBA項目之一,依托學校良好的社會聲譽和品牌價值,整合全校優質資源,注重發揮財經學科特色和師資優勢,取得了豐碩的辦學成果和廣泛的社會認可。2011年通過AMBA認證,成為中國大陸地區第8家、北京地區首家AMBA認證會員;2014年,通過AMBA再認證,認證有效期為5年;2017年,通過CAMEA認證,認證有效期為5年,并列第15位國內高校通過認證。同時,中央財經大學MBA項目多年多次被新華網、央廣網、騰訊網、新浪網、中國網、世界經理人等媒體評為品牌影響力MBA院校、創新力MBA項目、品牌知名度MBA院校、表現最佳MBA院校、最受雇主青睞MBA項目和綜合實力突出商科教育品牌等榮譽稱號。為選拔更多優質生源,同時也為考生增加自主選擇的機會,我校擬在2019年仍然采取提前批面試和正常批面試相結合的原則,并且不提前設定提前批面試和正常批面試人數分布的固定比例。具體細則如下:

 
一、申請報考19年秋季MBA條件
 
申請考生必須符合下列A至C條件之一:
 
A、有國家承認大學本科學歷(含成人教育的本科學歷,含未獲得學士學位的本科學歷),畢業后有三年以上(含三年)工作經歷(2016年9月1日以前獲得本科畢業證書);
 
B、已獲碩士或博士學位(不含本科雙學位),并有兩年以上(含兩年)工作經歷(2017年9月1日以前獲得學位證書);
 
C、有國家承認大專學歷,畢業后有五年以上(含五年)工作經歷(2014年9月1日以前獲得畢業證書)。在聯考之后的復試階段,須提交一篇2000字以上,且與工商管理領域相關的論文。
 
二、項目簡況匯總
 
 
三、提前批面試安排表
 
 
四、提前批面試注意事項(重要)
 
1、登錄我校MBA教育中心網站(http://mba.cufe.edu.cn),點擊頁面右邊的“考生登錄”,進行在線注冊(注:請務必選擇2019年的提前批面試,選擇其他年份無效)。請使用IE(11版本),FireFox(火狐)瀏覽器,使用其它瀏覽器可能導致材料保存或提交的問題。注冊需要考生填寫身份證號、有效郵箱和密碼。一個身份證號和有效郵箱,當年只能注冊一次,請確保身份證號,郵箱真實正確,并牢記登錄郵箱和密碼,這是以“提前批面試考生”身份登錄該系統使用的唯一信息。
 
2、注冊完成后,即可登錄招生系統填寫申請材料。填寫之前請閱讀系統中的“考生須知”,按照其要求準確、完整地填寫并提交材料。只有準確、完整的材料方可獲得通過。申請全日國際班的考生需要在附件的“其他”中上傳個人英語水平的證書。
 
3、在非材料提交時間段內,考生隨時可登錄系統填寫并保存材料,以便在材料提交時間段內及時提交材料。在每個批次的材料提交時間段內,審核老師都將按照考生的提交時間順序審核材料。考生只要材料審核通過,就能選擇對應的批次,而每個批次的面試名額有限,根據歷年情況,每個批次都可能出現下列情況:在提交材料或者選擇批次的截止日期前,面試名額已滿。因此,提醒考生提前計劃,越早提交材料,選到目標批次的可能性越大。
 
如果在提交材料截止日期前,該批次面試名額已滿,考生仍然可以提交材料,審核老師也將審核完所有在截止日期前提交的材料。這樣,審核通過的考生,在下一批次提交材料時間段的第一天起即可選擇該批次;審核未通過的考生,也可在下一批次提交材料時間段的第一天起即可重新提交審核。但如果最后一個批次,即第四批,在提交材料或者選擇批次的截止日期前,面試名額已滿,MBA中心將在官網發布通知,提醒考生提前批面試申請已提前結束。屆時,材料未提交、材料審核未通過、材料審核已通過但未選擇批次的考生,都將無法參加提前批面試,但可在聯考成績上了中財MBA復試線后,參加正常批面試。
 
4、關于學習方式:全日制和非全日制的選擇:考生在提前批申請材料中,必須選擇學習方式,且必須與通過中國研究生招生信息網(簡稱研招網,教育部指定網站)報名時(一般在10月)選擇的學習方式一致。即,在提前批選擇了全日制,在研招網報名時也必須選擇全日制,非全日制同理。如果不一致,已經取得的A類預錄取資格降為B類預錄取資格;已經取得的B類預錄取資格降為無提前批面試成績,只能在聯考成績達到中財MBA復試分數線后,參加正常批復試。
 
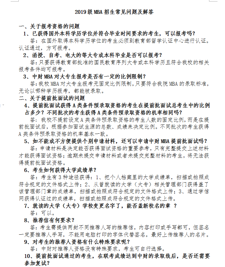
關于全日國際班的申請條件請參看附件中“2019級MBA招生常見問題及解答”中的問題13
 
如果考生在已提交提前批申請材料后,想更改學習方式,請加入以下19官方備考QQ群,聯系管理員老師。可更改的截止時間為:該考生申請批次的“選擇批次截止日期”,過時一律不予更改。
 
5、申請面試過程中遇到問題,請加19官方備考QQ群749489334,聯系管理員老師。
 
建議所有考生盡可能都加入中財MBA2019官方備考群,并關注微信公眾號:中財MBA,以便及時獲得招生權威消息與最新動態。
 
五、常見問題
 

本通知內容如有變化或有其他未盡事宜,以國家政策、我校后續發布的相關通知及招生簡章為準。
 
六、聯系方式
 
通訊地址:北京市海淀區學院南路39號中央財經大學MBA教育中心招生推廣部北二平房A05室 郵編:100081
 
咨詢電話:010-62288130(工作日時間)
 
招生系統技術支持電話:13311255672(僅咨詢招生系統問題)
 
電子信箱:cufembazs@163.com
 
2019官方備考QQ群:749489334(建議所有備考生都加入本群)
 
微信公眾平臺賬號:中財MBA